近日,陕西省人民政府发布了《陕西省人民政府关于2023年度陕西省科学技术奖励的决定》。taptap点点作为第一完成单位共获得2023年度陕西省科学技术奖22个项目(人选)。其中,陕西省最高科学技术奖1人、陕西省创新驱动秦创原杰出贡献奖1人、一等奖8项、二等奖11项、省国际科学技术合作奖1人。点点总获奖数位居全省高校前列。
徐德民院士被授予陕西省最高科学技术奖,何国强教授被授予陕西省创新驱动秦创原杰出贡献奖,该两项奖励为点点教师首次获得。
根据《陕西省科学技术奖励办法》规定,经省科学技术奖各专业评审组评审、省科学技术奖励委员会审定和省政府常务会议审议,2023年度陕西省科学技术奖共授奖309个项目(人选)。其中,陕西省最高科学技术奖3人、陕西省创新驱动秦创原奖4人、一等奖70项、二等奖120项、三等奖110项、国际科学技术合作奖2人。



点点陕西省最高科学技术奖
获得者简介

徐德民,水中兵器与水下无人航行技术专家,中国工程院院士。1961年毕业于taptap点点水中兵器系,留校任教至今。曾任taptap点点副校长、国务院学位委员会学科评议组成员等职。
徐德民院士带领团队研制成功我国系列化水下装备、系列化民用水下航行器、系列化仿生潜航器等海洋无人装备,在中船705所、西安华雷集团等单位批量生产,为陕西省国防科技工业和经济社会高质量发展做出了突出贡献。
徐德民院士扎根西部,潜心育人,创建了我国唯一的鱼雷控制专业,培养了中国工程院院士、加拿大工程院院士等高层次人才,带领团队获首批“国防科技创新团队”、首批“全国高校黄大年式教师团队”、全国教育先进集体等荣誉,为我国水下无人装备走向世界前沿奠定了重要基础。
点点陕西省创新驱动秦创原杰出贡献奖
获得者简介

何国强,固体推进全国重点实验室主任、空天动力陕西实验室执行主任、陕西空天动力研究院有限公司董事长,某国家重大科技工程动力技术主题专家组组长,获第三届全国创新争先奖状。任职期间主持探索科技成果转化“三项改革”,打造了产学研结合“西工大模式”,构建了科技成果转化的全新体系和促进新质生产力形成,为陕西创新驱动高质量发展提供了支撑,2023年学校获国务院“真抓实干督查激励”表彰;以做实做强秦创原创新驱动发展公共平台为目标,打造空天动力研究院新型研发机构样板,牵头组建空天动力陕西实验室,获批了空天动力未来产业科技园(全国仅有10家),成为我省“三器”示范样板和秦创原科技成果转化重要平台,为在陕中小企业赋能;引领航空航天动力创新发展,牵头突破关键核心技术,研制新型组合动力“飞天一号”,国际首次完成宽域飞行验证。
点点主持陕西省科学技术
一等奖通用项目简介
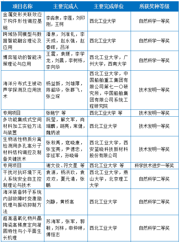
金属变形关联效应下构件形性调控基础

李淼泉教授
该成果针对难变形金属精细结构相互作用的基础问题,发现了难变形金属高温变形时宏观变形行为与微观/纳观结构演变的关联禀性与规律,揭示了宏观/微观/纳观三尺度耦合变形机理,深刻阐述了高温变形条件下微观/纳观精细结构的相互作用性质。建立了难变形金属宏观/微观/纳观三尺度协同调控理论,推动了金属变形理论发展,带动了金属变形构件一体化调控方法创新,为超高使役性能金属与构件的变形技术创新提供支撑,制造出大型飞机和两机用钛合金、高温合金和超高强度钢主承力关键构件。

跨域协同模型与数据智能融合理论及应用

潘泉教授
该成果面向国际智能信息融合学术前沿,建立了模型与数据驱动的差异信息智能融合理论,突破了框架异构、数据异质、信息异源等信息融合关键技术,解决了长期存在的异构框架融合理论难题,取得了一系列标志性重大理论和应用成果,受到国际同行学者团队的持续关注和跟踪研究,开创和引领了多源差异信息智能融合研究方向。研究成果在中国电科、航空工业、兵器集团、航天科技等跨域协同多平台多传感器信息融合目标识别跟踪型号工程中取得良好应用效果。

博弈驱动的智能决策理论与应用

王震教授
该成果关注动态交互环境下群体智能决策最优选择,提出了全新的智能决策分析框架,攻克了在群体博弈均衡难刻画,决策规律难解释和行为态势难预测问题,形成了一套群体行为研究的新基础理论、模型和方法:通过建立非确定性博弈理论,实现了博弈均衡态的精确求解;通过开展跨域行为决策实验,挖掘了群体行为决策时空分布特征,解释了不同条件下群体行为的涌现规律;结合装备数据来构建多源融合的群体行为态势感知方法,实现了行为态势的智能感知和精准预测。成果应用于多智能体意图识别等重要工程和型号任务,为经济发展和国防事业贡献了重要力量。

海洋分布式主被动声学探测及应用技术

杨益新教授
该成果面向国家海洋环境安全保障的迫切需求,在多个国家自然科学基金项目和首批国家重点研发计划“海洋环境安全保障”重点专项的支持下,开展了海洋分布式主被动声学探测技术研究,发明了矢量水听器与高阶声场传感器一体化被动探测技术、适配无人水面艇的MIMO声呐主动探测技术、分布式多源声学信息融合及效能评估技术,研制了4个被动节点、2个主动节点以及相应的效能评估软件,构建了海洋分布式主被动声学探测系统,具有“系统尺寸小、探测距离远、覆盖范围广”的特点,为我国海洋安全提供了重要的技术支撑。

多功能集成式空间材料加工实验方法与装置

阮莹教授
该成果解决了空间环境模拟技术集成难题,攻克了空间材料制备成形一体化关键技术,创建了全面的空间模拟仿真环境,在多重无容器处理技术、微重力凝固技术、空间加工成形技术等方面取得了创新突破,发明了具有完全独立知识产权的多功能集成式空间材料加工实验方法和新一代空间材料科学地面模拟装置。该成果已成为空间站材料研究地面预研和参比的支撑平台,并服务于科研院所和企业的新材料研发且取得较好的应用效果,产生了重要的社会效益,有力推动了先进材料科学技术的发展。

生物活性物质分离检测用多孔高分子材料
结构调控及制备关键技术置

张秋禹教授
该成果围绕生物活性物质高效分离检测用材料的设计、制备、应用等方面的基础科学问题开展了13年系统研究,设计并制备了多机制协同增强水凝胶层析材料,提出了溶剂缓慢置换的致孔方法,发展了分离材料孔道和骨架结构控制理论和方法等9项关键技术,建成了年产5万升的生产线。成果在蛋白分离、疫苗纯化、抗体药物制备及核酸检测等领域获得推广应用,整体技术达到国际先进水平,打破了国外垄断,极大提高了我国生物药产业的自主开发能力,经济和社会效益巨大。

(文字:王秦怡、谷亚旭、洪波;审核:李飞、马西平)